Product Summary
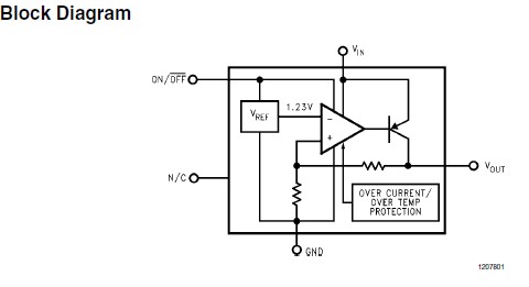
The LP2980IM5X-3.0 is a 50 mA, fixed-output voltage regulator designed specifically to meet the requirements of battery-powered applications. Using an optimized VIP(Vertically Integrated PNP) process, the LP2980IM5X-3.0 delivers unequaled performance in all specifications critical to battery-powered designs. The applications of the LP2980IM5X-3.0 include Cellular Phone, Palmtop/Laptop Computer, Personal Digital Assistant (PDA), Camcorder, Personal Stereo, Camera.
Parametrics
LP2980IM5X-3.0 absolute maximum ratings: (1)Storage Temperature Range:-65℃ to +150℃; (2)Operating Junction Temperature Range:-40℃ to +125℃; (3)Lead Temperature(Soldering, 5 sec.):260℃; (4)ESD Rating:2 kV; (5)Power Dissipation:Internally Limited; (6)Input Supply Voltage (Survival):-0.3V to +16V; (7)Input Supply Voltage (Operating):2.1V to +16V; (8)Shutdown Input Voltage (Survival):-0.3V to +16V; (9)Output Voltage (Survival):-0.3V to +9V; (10)IOUT (Survival):Short Circuit Protected; (11)Input-Output Voltage (Survival):-0.3V to +16V.
Features
LP2980IM5X-3.0 features: (1)Ultra low dropout voltage; (2)Output voltage accuracy 0.5% (A Grade); (3)Guaranteed 50 mA output current; (4)Smallest possible size (SOT-23, micro SMD package); (5)Requires only 1 μF external capacitance; (6)< 1 μA quiescent current when shutdown; (7)Low ground pin current at all load currents; (8)High peak current capability (150 mA typical); (9)Wide supply voltage range (16V max); (10)Fast dynamic response to line and load; (11)Low ZOUT over wide frequency range; (12)Overtemperature/overcurrent protection; (13)-40℃ to +125℃ junction temperature range.
Diagrams

| Image | Part No | Mfg | Description | ![]() |
Pricing (USD) |
Quantity | ||||||||||||
|---|---|---|---|---|---|---|---|---|---|---|---|---|---|---|---|---|---|---|
![]() |
![]() LP2980IM5X-3.0 |
![]() National Semiconductor (TI) |
![]() Low Dropout (LDO) Regulators |
![]() Data Sheet |
![]()
|
|
||||||||||||
![]() |
![]() LP2980IM5X-3.0/NOPB |
![]() National Semiconductor (TI) |
![]() Low Dropout (LDO) Regulators |
![]() Data Sheet |
![]()
|
|
||||||||||||
(China (Mainland))









