Product Summary
The XCV50-4PQ240I delivers high-performance, high-capacity programmable logic solutions. Dramatic increases in silicon efficiency result from optimizing the new architecture for place-and-route efficiency and exploiting an aggressive 5-layer-metal 0.22 μm CMOS process. These advances of the XCV50-4PQ240I make Virtex FPGAs powerful and flexible alternatives to mask-programmed gate arrays. The XCV50-4PQ240I comprises the nine members shown in Table 1. Building on experience gained from previous generations of FPGAs, the Virtex family represents a revolutionary step forward in programmable logic design. Combining a wide variety of programmable system features, a rich hierarchy of fast, flexible interconnect resources, and advanced process technology, the XCV50-4PQ240I delivers a high-speed and high-capacity programmable logic solution that enhances design flexibility while reducing time-to-market.
Parametrics
XCV50-4PQ240I absolute maximum ratings: (1)VCCINT Supply voltage relative to GND: –0.5 to 3.0 V; (2)VCCO Supply voltage relative to GND: –0.5 to 4.0 V; (3)VREF Input Reference Voltage: –0.5 to 3.6 V; (4)VTS Voltage applied to 3-state output: –0.5 to 5.5 V; (5)VCC Longest Supply Voltage Rise Time from 1V-2.375V: 50 ms; (6)TSTG Storage temperature (ambient): –65 to +150 ℃; (7)TJ Junction temperature Plastic Packages: +125 ℃.
Features
XCV50-4PQ240I features: (1)Fast, high-density Field-Programmable Gate Arrays; (2)Multi-standard SelectIO. interfaces; (3)Built-in clock-management circuitry; (4)Hierarchical memory system; (5)Flexible architecture that balances speed and density; (6)SRAM-based in-system configuration.
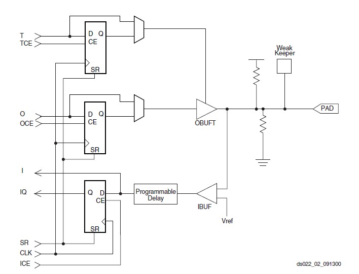
Diagrams

| Image | Part No | Mfg | Description | ![]() |
Pricing (USD) |
Quantity | ||||
|---|---|---|---|---|---|---|---|---|---|---|
![]() |
![]() XCV50-4PQ240I |
![]() |
![]() IC FPGA 2.5V I-TEMP 240-PQFP |
![]() Data Sheet |
![]() Negotiable |
|
||||
| Image | Part No | Mfg | Description | ![]() |
Pricing (USD) |
Quantity | ||||
![]() |
![]() XCV50 |
![]() Other |
![]() |
![]() Data Sheet |
![]() Negotiable |
|
||||
![]() |
![]() XCV50-4BG256C |
![]() |
![]() IC FPGA 2.5V C-TEMP 256-PBGA |
![]() Data Sheet |
![]() Negotiable |
|
||||
![]() |
![]() XCV50-4BG256I |
![]() |
![]() IC FPGA 2.5V I-TEMP 256-PBGA |
![]() Data Sheet |
![]() Negotiable |
|
||||
![]() |
![]() XCV50-4CS144C |
![]() |
![]() IC FPGA 2.5V C-TEMP 144-CSBGA |
![]() Data Sheet |
![]() Negotiable |
|
||||
![]() |
![]() XCV50-4CS144I |
![]() |
![]() IC FPGA 2.5V I-TEMP 144-CSBGA |
![]() Data Sheet |
![]() Negotiable |
|
||||
![]() |
![]() XCV50-4FG256C |
![]() |
![]() IC FPGA 2.5V C-TEMP 256-FBGA |
![]() Data Sheet |
![]() Negotiable |
|
||||
(China (Mainland))









